《太吾绘卷》是一款很不错的游戏,游戏当中有不少的门派,每一种门派还有不少的技能,很多技能又可以进阶,可以说是相当的好玩,很多的玩家可能会在技能的选择上有一定的疑问,究竟应该先选择哪个门派的技能比较好,那么在学习技能之前,先来看看有哪些技能吧。
全门派技能一览
少林派
概况
少林派乃正派武林中的泰山北斗。菩提达摩祖师以禅入武,在少林寺创出“七十二绝技”,无不冠绝天下。
少林派为正派;立场以仁善为主,多仁善之士;不会向名誉过低之人传授武学;不会向正常女性传授武学(女生男相可混入少林;太吾也可向少林方丈推荐女弟子,不清楚是否为bug)
特殊互动
念经忏悔:可用时间不低于10;好感达到或超过融洽;少林派地区恩义不低于20%
消耗20恩义10时间,减少恶名
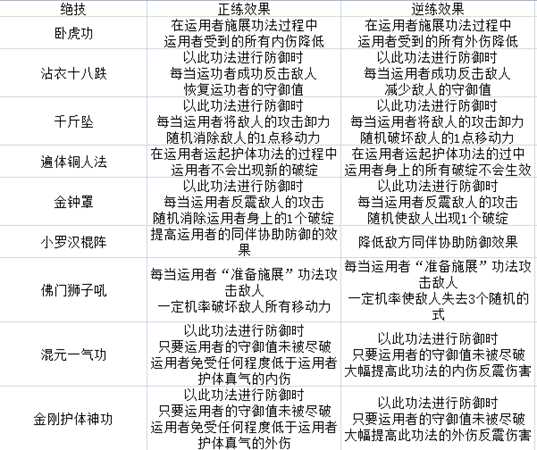
功法正逆练效果
免责声明:本站文章均来自网站采集或用户投稿,网站不提供任何软件下载或自行开发的软件!
如有用户或公司发现本站内容信息存在侵权行为,请邮件告知! 858582#qq.com
暂无“《太吾绘卷》全门派技能一览”评论...
稳了!魔兽国服回归的3条重磅消息!官宣时间再确认!
昨天有一位朋友在大神群里分享,自己亚服账号被封号之后居然弹出了国服的封号信息对话框。
这里面让他访问的是一个国服的战网网址,com.cn和后面的zh都非常明白地表明这就是国服战网。
而他在复制这个网址并且进行登录之后,确实是网易的网址,也就是我们熟悉的停服之后国服发布的暴雪游戏产品运营到期开放退款的说明。这是一件比较奇怪的事情,因为以前都没有出现这样的情况,现在突然提示跳转到国服战网的网址,是不是说明了简体中文客户端已经开始进行更新了呢?
更新动态
2026年04月28日
2026年04月28日
- 小骆驼-《草原狼2(蓝光CD)》[原抓WAV+CUE]
- 群星《欢迎来到我身边 电影原声专辑》[320K/MP3][105.02MB]
- 群星《欢迎来到我身边 电影原声专辑》[FLAC/分轨][480.9MB]
- 雷婷《梦里蓝天HQⅡ》 2023头版限量编号低速原抓[WAV+CUE][463M]
- 群星《2024好听新歌42》AI调整音效【WAV分轨】
- 王思雨-《思念陪着鸿雁飞》WAV
- 王思雨《喜马拉雅HQ》头版限量编号[WAV+CUE]
- 李健《无时无刻》[WAV+CUE][590M]
- 陈奕迅《酝酿》[WAV分轨][502M]
- 卓依婷《化蝶》2CD[WAV+CUE][1.1G]
- 群星《吉他王(黑胶CD)》[WAV+CUE]
- 齐秦《穿乐(穿越)》[WAV+CUE]
- 发烧珍品《数位CD音响测试-动向效果(九)》【WAV+CUE】
- 邝美云《邝美云精装歌集》[DSF][1.6G]
- 吕方《爱一回伤一回》[WAV+CUE][454M]

