欧卡2给我们提供了3中排挡布局。但是这3种布局各有利弊,都不能令我满意。下面是我觉得最好的排挡布局:
如果不满意,可以自行修改。
修改方法
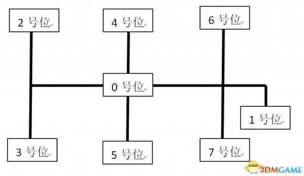
介绍方法前先给出档位器位置的定义,方便描述,如下图。
首先,根据图3所示的路径用记事本打开gearbox_range文件。建议在修改此文件前先备份一下,以防万一。
注1:gearbox_range, gearbox_splitter和gearbox_range_splitter这3个文件分别对应“排挡布局”的“距离”,“离合器”和“离合器距离”这3个选项,如果想保留“距离”排挡布局,可以修改其他的文件。
打开后看到图4所示的内容。看下面红色方框里的代码:
第1行不用管。
第2行,gear_impluse_index冒号后的数字是0,如图2所示,表示档位器的0号位。
第3行和第4行的selcetor_1, selector_2分别是游戏里设置的两个档位切换键。
-1表示无效;
0表示此键按偶数次时此档位有效;
1表示此键按奇数次时此档位有效。
第5行,gear冒号后的0表示空档,-1表示倒档,1表示1档,以此类推。
综上所述,红色方框里代码的意思就是:档位器的0号位设置为空档,并且不管你怎么按“档位切换键1”或者“2”,都不能改变这个设置。
红色框往下的代码格式都是一样的,将档位器相应的位置设置为相应的档位。为说明清楚,再举一例。
绿色框中的代码意思为:档位器的3号位设置为2档,并且“档位切换键1”按偶数次时,此设置有效(0为偶数,所以默认情况下此位置为2档)。
好了,现在你应该明白怎么修改档位了:根据图2的定义,
将selector_1后数字为0,并且gear_impluse_index后数字为2、3、4、5、6、7的那段代码里的gear一项后的数字(相应代码段的橙色圈位置)修改为5、7、9、10、11和12。效果如图1所示。
再将selector_1后数字为1,并且gear_impluse_index后数字为2、3、4、5、6、7的那段代码里的gear一项后的数字(相应代码段的橙色圈位置)修改为1、2、3、4、6和8。效果如图5所示。
保存一下,大功告成。默认档位如图1所示,按下切换键后入图5所示,不过基本不用按切换键了。
《魔兽世界》大逃杀!60人新游玩模式《强袭风暴》3月21日上线
暴雪近日发布了《魔兽世界》10.2.6 更新内容,新游玩模式《强袭风暴》即将于3月21 日在亚服上线,届时玩家将前往阿拉希高地展开一场 60 人大逃杀对战。
艾泽拉斯的冒险者已经征服了艾泽拉斯的大地及遥远的彼岸。他们在对抗世界上最致命的敌人时展现出过人的手腕,并且成功阻止终结宇宙等级的威胁。当他们在为即将于《魔兽世界》资料片《地心之战》中来袭的萨拉塔斯势力做战斗准备时,他们还需要在熟悉的阿拉希高地面对一个全新的敌人──那就是彼此。在《巨龙崛起》10.2.6 更新的《强袭风暴》中,玩家将会进入一个全新的海盗主题大逃杀式限时活动,其中包含极高的风险和史诗级的奖励。
《强袭风暴》不是普通的战场,作为一个独立于主游戏之外的活动,玩家可以用大逃杀的风格来体验《魔兽世界》,不分职业、不分装备(除了你在赛局中捡到的),光是技巧和战略的强弱之分就能决定出谁才是能坚持到最后的赢家。本次活动将会开放单人和双人模式,玩家在加入海盗主题的预赛大厅区域前,可以从强袭风暴角色画面新增好友。游玩游戏将可以累计名望轨迹,《巨龙崛起》和《魔兽世界:巫妖王之怒 经典版》的玩家都可以获得奖励。
更新动态
- 小骆驼-《草原狼2(蓝光CD)》[原抓WAV+CUE]
- 群星《欢迎来到我身边 电影原声专辑》[320K/MP3][105.02MB]
- 群星《欢迎来到我身边 电影原声专辑》[FLAC/分轨][480.9MB]
- 雷婷《梦里蓝天HQⅡ》 2023头版限量编号低速原抓[WAV+CUE][463M]
- 群星《2024好听新歌42》AI调整音效【WAV分轨】
- 王思雨-《思念陪着鸿雁飞》WAV
- 王思雨《喜马拉雅HQ》头版限量编号[WAV+CUE]
- 李健《无时无刻》[WAV+CUE][590M]
- 陈奕迅《酝酿》[WAV分轨][502M]
- 卓依婷《化蝶》2CD[WAV+CUE][1.1G]
- 群星《吉他王(黑胶CD)》[WAV+CUE]
- 齐秦《穿乐(穿越)》[WAV+CUE]
- 发烧珍品《数位CD音响测试-动向效果(九)》【WAV+CUE】
- 邝美云《邝美云精装歌集》[DSF][1.6G]
- 吕方《爱一回伤一回》[WAV+CUE][454M]




